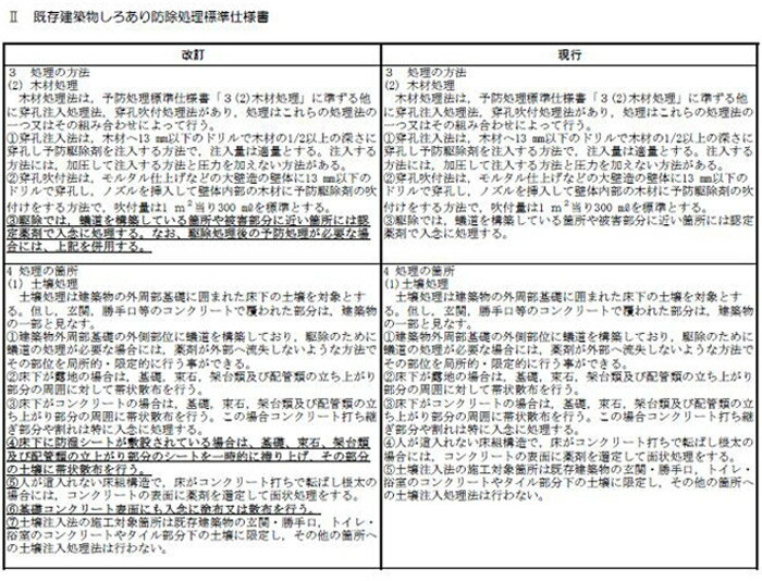
木造住宅の脅威は 自然災害の台風や地震などが強烈なインパクトがありますが シロアリも同じ様に脅威となり 予防と駆除が大切です シロアリの被害は知らず知らずに発生し重要な躯体(柱 土台など)を食い尽くし 家の耐力を損なう恐れがあります 家の周りに木材などを置かないなどの処理が必要ですが 防蟻剤を十分に塗布することが大切な施しとなります 特に新築工事 改築 増築 リフォームなど住宅に工事の手を入れる際には 是非シロアリのチェックを行い対策を講じることをお勧め致します 新築工事では 液剤による土壌処理を行い 建物においては木材への処理が必要となり 1階部の外壁や床組に使用されている木材を対象とし 基礎天端より上部1m以内の部分にある土台 火打土台 柱 間柱 筋交い 胴縁など また構造合板などにも処理することが大切です 土台等の加圧注入処理木材でも欠込み ほぞ孔 ボルト孔 仕口 継手等の場所にも入念に処理を行います 既存住宅では 新築工事と同様に木材部への処理を行って予防処理を行い 駆除に際しては蟻道などへ十分な処理を施し床下の床組木材部 基礎のコンクリート部の蟻道などを十分に処理を行います 2階部においてはシロアリ被害の恐れのある場所へ処理を行う ※詳細は新築建築物・既存建築物しろあり防除処理標準仕様書をご確認下さい ●商品特徴 水性で低臭なので安心してご利用頂けます 防蟻の効果以外にも幅広い菌類へも有効で 防カビ 木材の防腐にも有効です ●乾燥時間:約48時間(20℃) ●標準塗布量:300ml/1平米 約47平米/14L 約6.7平米/2L ●使用前にはよく振る(凍結注意) ■性状:水性 ■色:オレンジ ■臭気:低臭 ■容量:14L ■販売単位:1缶単位 ■認定: 日本しろあり対策協会 日本木材保存協会 ■規格:JIS K 1571 ■効能:シロアリ予防・駆除 木材防腐 防カビ ■有効成分:ピリプロール・ヘキサコナゾール・IPBC ■使用箇所:建築物の土台・柱・筋かい・床組等木部 ■使用方法:希釈せずそのまま塗布または吹付 (公社)日本しろあり対策協会 防除処理標準仕様書に準拠して施工する 希釈せずにそのまま塗布出来ます 水性。

低臭性・低VOCのため 既築住宅での使用に最適です シロアリ予防・駆除 木材防腐効果があります 防蟻・防腐剤に加え防カビ剤配合

レビュー件数0
レビュー平均0
ショップ エストアガーデン
税込価格 11,880円